Private/Public-Key Authentifizierung
tl;dr
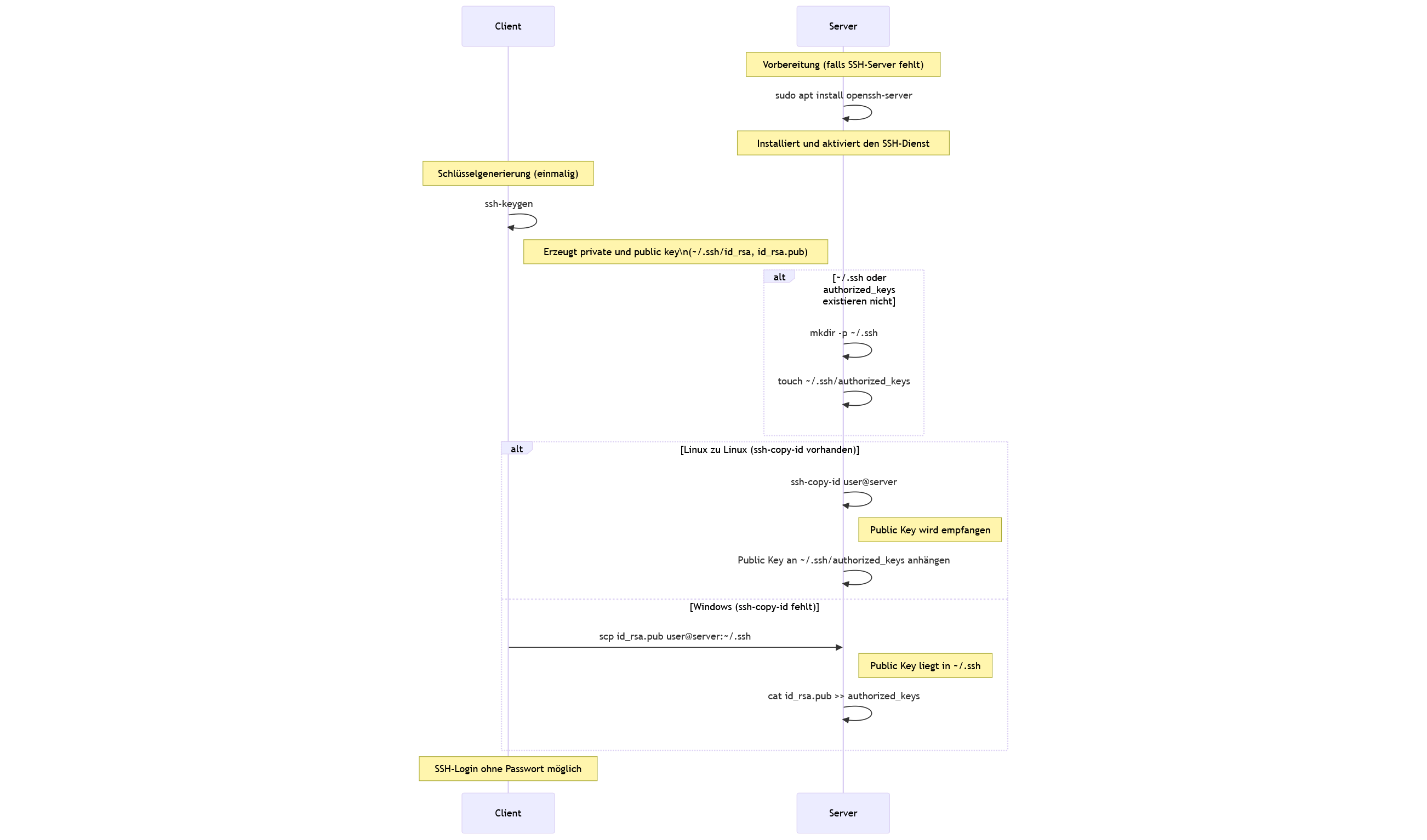
# Installation von openssh-server auf dem server sudo apt install openssh-server sudo systemctl enable ssh sudo systemctl start ssh # Erzeugen des private-public-key Paares auf dem Client ssh-keygen -t rsa # Übertragen des public(!)-key auf den Server in den .ssh Ordner # Variante 1: Linux zu Linux # Hier Transport und Übertragung nach authorized_keys in einem Rutsch ssh-copy-id bob@server # Variante 2: Windows zu Linux # Hier erst Transport und händisches Übertragung nach authorized_keys # Client scp public_key.pub bob@server:~/.ssh # Server cat id_rsa.pub >> authorized_keys
Voraussetzung auf dem Server herstellen
Voraussetzung für das Anbieten der ssh- Funktionalität ist die Installation von openssh-server.
Im Anschluss muss der Daeman noch mit systemctl gestartet werden.
# server sudo apt install openssh-server sudo systemctl enable ssh sudo systemctl start ssh
Generieren des Schlüsselpaares (public key und private key)
Generieren mit Standardnamen
# client bob@client: ssh-keygen -t rsaWenn du die folgenden Abfragen nach Dateinamen nur durch
Enter überspringst, entstehen standardmäßig zwei Dateien:
- Der private key:
id_rsa - Der public key:
id_rsa.pub(.pub wie public ;))
Auf einem Windows-Rechner sollte es dann so aussehen:
Bei erstmaliger Verwendung von ssh sind die Dateien config, known_hosts und known_hosts_old möglicherweise noch nicht vorhanden.
Verteilt wird ausschließlich der public key! Der private key wird gehütet, wie der eigene Augapfel!
Generieren mit individuellem Namen
Natürlich kommt man mit nur einem Schlüsselpaar als Administrator nicht besonders weit. Da man ja nicht für jeden Job bzw. für jeden Server, auf dem man sich anmelden möchte, einen eigenen Rechner hat, können im oben genannten Prozess auch individuelle Namen für die Schlüssel erzeugt werden:
# client ssh-keygen -t rsa -f id_rsa_meinserver
Schlüssel-Transfer: public key --> Server
Variante 1: Linux zu Linux
# client bob@client: ssh-copy-id bob@serverSolltest du einen individuellen Namen für die Schlüssel erstellt haben, nutzt du
# client bob@client: ssh-copy-id -i ~/.ssh/my_key bob@server
-i ~/.ssh/mykey macht hier den Unterschied.
Dabei wird der public key auf den Server transferiert und dort der Datei authorized_keys hizugefügt:
bob@server:~/.ssh/authorized_keys
Variante 2: Sorgenkind Windows
Sollte der Befehl ssh-copy bei dir nicht installiert sein (Windows), musst du den Schlüssel per scp auf den Server in den Ordner .ssh transferieren:
# client bob@client: scp id_rsa.pub bob@server:~/.ssh
Hinzufügen zu authorized_keys auf dem Server
Anschließend muss der Schlüssel manuell der Datei authorized_keys auf dem Server hinzugefügt werden:
# server bob@server:~/.ssh cat id_rsa.pub >> authorized_keys
Einloggen nach dem Schlüssel-Transfer
Fall 1: Du hast keinen individuellen Namen gewählt.
# client ssh bob@serverAb jetzt reicht es, einfach, diesen Befehl zu verwenden - eine Passwort-Abfrage erfolgt nicht mehr.
Dabei verwendest du also den Befehl ssh ergän zt um das Argumentpaar bob@server, also dem bob, der am Host server angemeldet werden soll.
Fall 2: Du hast einen individuellen Schlüsselnamen gewählt:
# client ssh -i ~/.ssh/my_key bob@server
Einloggen über Alias
Falls dir der Befehl ssh bob@server noch zu lang ist, ist es möglich, sich über einen Alias einzuloggen.
Schreibe eine Konfiguration in die Datei ~/.ssh/config auf dem Client.
# client Host vmx HostName hostadresse User bob IdentityFile path/to/private_keyAb dann reicht ein Aufruf des Befehls
# client ssh vmx(vmx ist natürlich nur ein Platzhalter - den Namen kannst du frei wählen)
Log-In per Passwort deaktivieren
Datei: /etc/ssh/sshd_config
Selbst wenn du ein Passwort nach allen Sicherheitsregeln erstellt hast, ist es immer noch sicherer gar keine Anmeldung per Passwort zuzulassen.
Konfiguriere hierfür die Datei /etc/ssh/sshd_config
# server # file: /etc/ssh/sshd_config PasswordAuthentication no PubkeyAuthentication yesDienst
sshd neu starten
Vorsicht: In Ubuntu wird ein Alias namens ssh verwendet, um sshd anzusprechen. Muss man wissen.
# server (Ubuntu) sudo systemctl restart sshFalls es je nach Linux kein
ssh gibt, verwende sshd
# server sudo systemctl restart sshdoder
# server sudo systemctl restart ssh.servicessh stoppen
# server sudo systemctl stop ssh.socket sudo systemctl stop ssh.service
Exkurs ssh vs sshd sowie systemctl
systemctl
systemctlist ein Kommandozeilenwerkzeug zur Verwaltung vonsystemd, dem standardmäßigen Init-System vieler moderner Linux-Distributionen.systemdermöglicht Steuerung von Diensten (Services), Units, Systemzuständen und Konfigurationen
Häufige Befehle
| Befehl | Aktion |
|---|---|
systemctl start <dienst> | Startet einen Dienst |
systemctl stop <dienst> | Stoppt einen Dienst |
systemctl restart <dienst> | Startet einen Dienst neu |
systemctl status <dienst> | Zeigt den Status eines Dienstes an |
systemctl enable <dienst> | Aktiviert einen Dienst für den automatischen Start beim Booten |
systemctl disable <dienst> | Deaktiviert einen Dienst |
ssh vs sshd
- Ubuntu und Debian verwenden
sshfür den Client undsshauch für den Dienst - CentOS, Fedora, Arch Linux, und OpenSUSE verwenden
sshdfür den Dienst
Der ssh-Client-Befehl bleibt in allen Distributionen gleich, aber der Dienstname kann entweder ssh oder sshd sein.
Infos über ssh
# server sudo journalctl -u sshMissglückte Anmeldeversuche per SSH werden in den Logdateien des Systems gespeichert. In den meisten Linux-Distributionen findest du diese Informationen in der Datei:
/var/log/auth.log – Diese Datei wird auf Debian-basierten Systemen wie Ubuntu verwendet und enthält Authentifizierungsereignisse, einschließlich fehlgeschlagener SSH-Anmeldeversuche.
Du kannst die fehlgeschlagenen Anmeldeversuche mit folgendem Befehl anzeigen:
# server grep "Failed password" /var/log/auth.logGeht auch mit
journalctl verwendet:
# server journalctl -u ssh --grep "Failed password"
Banner Nachricht beim Login anzeigen
SSH-Banner-Warnungen sind notwendig, wenn Unternehmen oder Organisationen eine Warnung anzeigen möchten, um unbefugte Parteien davon abzuhalten, auf einen Server zuzugreifen.
Diese Warnungen werden direkt vor der Passwortabfrage angezeigt, damit unbefugte Benutzer, die sich gerade einloggen wollen, auf die Konsequenzen ihres Handelns aufmerksam gemacht werden. Typischerweise beinhalten diese Warnungen rechtliche Konsequenzen, die unbefugte Benutzer erleiden können, sollten sie sich entscheiden, auf den Server zuzugreifen.
Beachte, dass eine Banner-Warnung keineswegs eine Methode ist, um unbefugte Benutzer vom Einloggen abzuhalten. Die Warnung dient lediglich dazu, unbefugte Parteien vom Einloggen abzuschrecken.
Wenn Du unbefugte Benutzer vom Einloggen abhalten möchten, sind zusätzliche SSH-Konfigurationen erforderlich.
How to
Gehe wieder in die bekannte ssh-Konfigurationsdatei /etc/ssh/sshd_config und suche dort nach folgender Zeile:
# no default banner path # Banner noneÄndere den Inhalt dieser Zeilen so, dass statt
# Banner none nun der Pfad zu einer Datei steht, in der du die Informationen eingibst, die du magst. Die Zeilen könnten also folgendermaßen aussehen:
# no default banner path Banner /etc/mybannerMit einem Editor deiner Wahl, zum Beispiel
nano erzeugst du nun diese Datei mybanner und schreibst den Inhalt hinein:
******************************************** ** Willkommen. Aber nur mit Erlaubnis! ** ********************************************
