**This is an old revision of the document!**
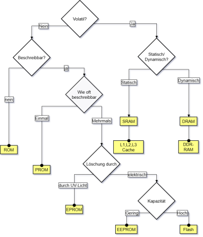
Elektronischer Speicher
ROM
- Nicht-flüchtiger Speicher, der Daten ohne Strom behält.
- Daten werden bei der Herstellung geschrieben.
- Nachträgliche Änderungen sind nicht möglich.
- Einsatzgebiet: Firmware in Geräten wie Druckern, Routern oder dem BIOS/UEFI.
PROM
- Einmal programmierbare Variante von ROM.
- Kann vom Benutzer einmalig beschrieben werden.
- Nach dem Programmieren nicht mehr änderbar.
- Einsatzgebiet: Gerätekonfigurationen oder Hersteller-spezifische Hardwareanpassungen.
EPROM
- Lösch- und wiederprogrammierbarer Speicher.
- Löschen erfolgt durch UV-Licht.
- Erfordert spezielle Geräte zum Löschen und Programmieren.
- Einsatzgebiet: Entwicklung und Test von Firmware vor der Serienproduktion.
EEPROM
- Elektrisch lösch- und programmierbar.
- Muss nicht aus dem Computer entfernt werden.
- Bequeme Programmierung direkt im System möglich.
- Einsatzgebiet: Speichern kleiner Konfigurationsdaten in Mikrocontrollern (z.B. Geräteeinstellungen).
Flash
- Spezielle Form von EEPROM.
- Wird in Blöcken gelöscht und beschrieben.
- Häufig in USB-Sticks, SSDs, Speicherkarten.
- Einsatzgebiet: Massenspeicher für mobile Geräte, PCs, Kameras.
SRAM
- Flüchtiger Speicher; behält Daten nur bei Stromversorgung.
- Sehr schnell, aber teuer.
- Wird typischerweise als Cache verwendet.
- Einsatzgebiet: CPU-Caches (L1, L2, L3) für schnelle Datenzugriffe.
DRAM
- Flüchtiger Speicher und typischer Hauptspeicher.
- Muss regelmäßig aufgefrischt werden.
- Langsamer, aber günstiger als SRAM.
- Einsatzgebiet: Arbeitsspeicher (RAM) in PCs, Laptops, Konsolen und Servern.
